管理者のオンボーディングは、管理者をそのロールと学習体験に統合するためのプロセスです。Curricula を最大限に活用する方法については、以下の説明を参照してください。
MaivenPoint Online Services (MOS) での準備:
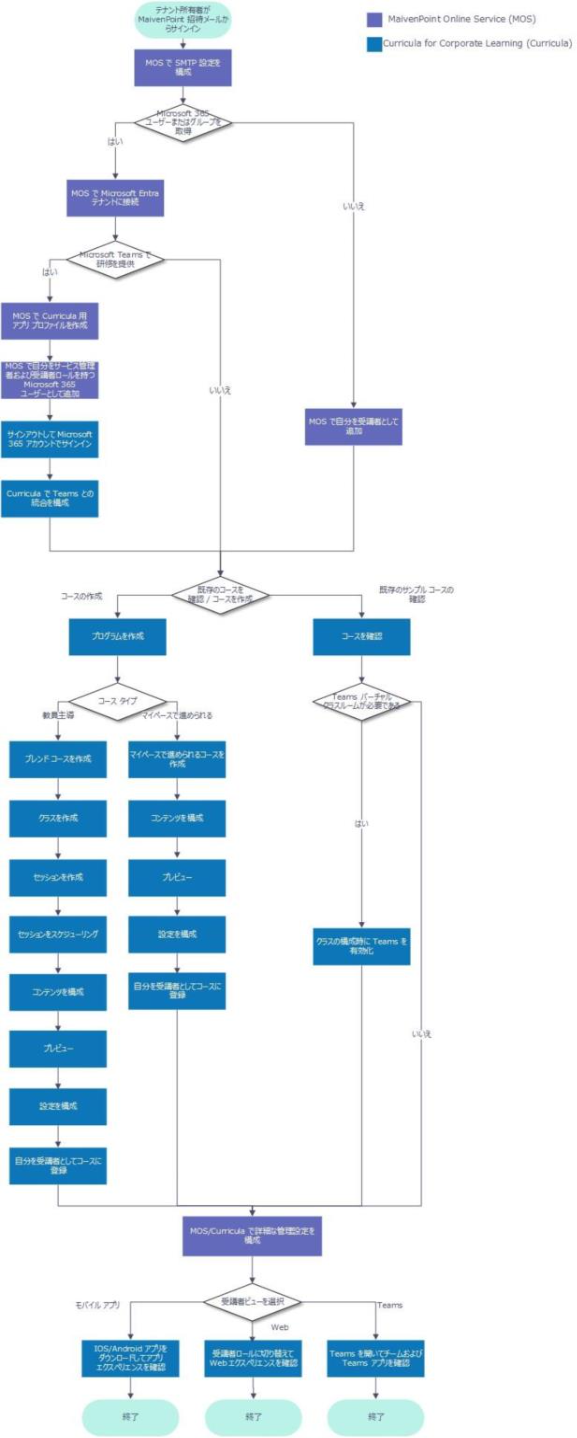
1. Microsoft 365 テナントに接続します。Microsoft 365 ユーザーをお使いの MaivenPoint テナントに招待する場合、MOS と Microsoft 365 テナント間の接続を作成する必要があります。詳細については、Microsoft Entra テナントへの接続 を参照してください。
*注意: Microsoft Teams のチームとチャネルを活用する場合は、Microsoft 365 テナントが MOS に接続された後に、Curricula 用のアプリ プロファイルを作成する必要があります。詳細については、Curricula for Corporate Learning 用のアプリ プロファイルの作成 を参照してください。
2. 自分を受講者として追加します。受講者として Curricula を体験する場合は、MOS で自分用の受講者ロールを持つローカル アカウントを追加する必要があります。
*注意: Microsoft Teams で受講者として Curricula を体験する場合は、MOS で自分用の受講者ロールを持つ Microsoft 365 アカウントおよびスタッフ ロールを持つ Microsoft 365 アカウントを追加する必要があります。これにより、システムからサインアウトせずに、スタッフ ロールと受講者ロールの間にシームレスに切り替えることができます。
3. ユーザーとグループを追加します。管理者 / 教員および受講者を管理するには、先に MOS にユーザー / グループを追加する必要があります。詳細については、MaivenPoint サービスを管理・使用するユーザーの追加 を参照してください。
4. SMTP 設定を構成します。メール通知を送信するには、MOS で SMTP 設定を構成する必要があります。詳細については、送信メール設定の構成 を参照してください。
Curricula for Corporate Learning (Curricula) での操作
1. Teams との統合を構成します。Microsoft Teams のチームとチャネルを活用する場合は、Teams との統合を構成する必要があります。詳細については、Microsoft Teams との統合の有効化方法 を参照してください。
2. サンプル コースを見て、新しいコースを作成します。
•10 件のマイスペースで進められるコースがサンプルとして提供されています。新しいコースを作成しない場合は、これらの既存のサンプル コースを確認することができます。
•サンプル コースを使用しない場合は、新しいコースを作成することができます。詳細については、コースの作成方法および管理方法 を参照してください。
3. 自分をコースに登録します。
4. 学習を開始する方法を選択します。
•Web で、受講者ロールに切り替えてコースに参加します。
•Curricula モバイル アプリをダウンロードします。
•Microsoft Teams にサインインします。
管理者オンボーディング プロセスのワークフロー:
